热应用太阳模拟器光源选型:氩弧/金属卤化物/卤钨/氙灯光谱特性对比
太阳模拟器与光源重要性
太阳能模拟器的组成:光源、电源和光学组件。
光源是太阳模拟器的核心,其性能直接影响模拟太阳光的光谱匹配度、强度、稳定性等关键指标。
作用:在可控环境中测试太阳能热利用、光伏(PV)和聚光光学组件,解决户外测试受天气限制的问题。
标准太阳光谱
黑体辐射光谱:太阳可近似为5800 K的黑体辐射源,通过普朗克定律描述其光谱辐射。

不同太阳光谱与黑体辐射光谱的比较
太阳光谱:
大气影响与空气质量(AM),如AM0(太空)、AM1.5(标准测试条件)。
✔ AM0:地外光谱,用于太空光伏测试(如 ASTM E490 标准)。
✔ AM1.5:地面标准光谱,适用于大多数陆地应用(如 ASTM G173-03 标准),定义为太阳光线穿过大气路径长度与垂直路径长度的比值(AM=1/cosz,z为天顶角)。
Air Mass (AM) 定义
太阳光谱分为紫外线(UV)、可见光和红外线(IR)区域。
光谱匹配的重要性:热应用对红外光谱更敏感,而光伏应用对紫外和可见光谱更敏感。
主要光源类型及光谱特性

四种光源的光谱与标准太阳光谱(AM1.5)对比
氩弧灯:
高压氩气放电灯,光谱匹配较好,但红外区域发射较弱。
需要复杂的水冷系统,使用逐渐减少。

涡流水壁氩弧灯结构示意图
金属卤化物灯:
光谱匹配良好(4000–6000 K),成本低,寿命长,但红外区域需优化。近年来成为主流选择。

金属卤化物灯结构示意图
钨卤素灯:
色温较低(2100–3350 K),红外辐射强,成本最低,但光谱匹配较差。适用于对光谱不敏感的应用。

卤钨灯结构示意图
光谱最接近太阳光(6000 K),稳定性高,但成本高,需红外过滤和高压操作。多用于高精度测试。
使用趋势:金属卤化物灯和氙弧灯占主导,金属卤化物灯因性价比高更受欢迎。

氙弧灯结构示意图
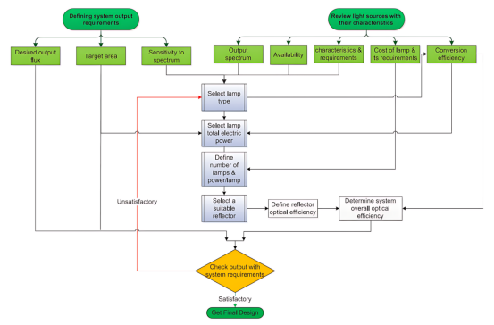
光源选择标准与流程

光源选择流程图
标准要求:
✔ 光谱质量:与 AM1.5 标准偏差≤±15%(ISO 9806)。
✔ 准直性:80% 辐射需集中在 60° 角内,入射角修正测试(IAM)需 90% 集中在 20° 内。
✔ 通量强度:平均辐照度≥700W/m²,偏差≤±50W/m²。
决策流程:
✔ 明确输出通量、目标面积和光谱敏感度。
✔ 评估光源光谱、可用性、成本、转换效率(金属卤化物灯平均24.59% 最高)和寿命(金属卤化物 1000-6100 小时)。
✔ 结合标准要求(如 ISO 19467)和安全因素(如氙灯高压爆炸风险)选择。
太阳能模拟器作为可再生能源研究的重要工具,其光源的选择直接影响测试的准确性和可靠性。通过对氩弧灯、金属卤化物灯、钨卤素灯和氙弧灯的全面分析,揭示了不同光源在光谱匹配性、成本、效率及安全性等方面的优劣。
Luminbox全光谱卤素灯太阳模拟器专为科研、工业测试等领域打造,致力于精准模拟太阳光环境,其采用先进的全光谱卤素灯技术,能近乎真实地还原太阳光谱。
✔ 全光谱范围: 300nm-1200nm
✔ 设计结构灵巧便于安装
✔ 配备电压电流调节功能
✔ 符合GJB150.7A-2009、VW/DIN75220、BMWPR306标准
Luminbox全光谱卤素灯太阳模拟器,通过优化卤素灯的光谱输出和稳定性,在保证高精度模拟太阳光谱的同时,显著提升了能效比和使用寿命,为太阳能测试提供了更具竞争力的选择。
原文出处:Light source selection for a solar simulator for thermal applications: A review